招生录取小组:负责高职单招章程制定、单招计划拟定、计划上报、招生宣传方案及实施、报名、考生资格审查、新生录取、录取结果公布、录取手续办理、通知书发放等工作。
疫情防控和后勤安全小组:负责高职单招疫情防控、各专业学费审核、报名费缴纳、后勤保障、现场秩序维护和安全保卫、网络运维及安全等工作。
纪检监察小组:负责高职单招全过程全方位的纪检监督,保证考试录取工作的公开、公正、公平。
四、报考条件
已报名参加四川省2022年普通高考并取得14位考生号的考生。
1、中等职业类考生(高考报名号必须为对口类)、普通高中类(普通文理、艺体)考生;
2、身体健康。报考我院的考生必须符合《普通高等学校招生体检工作指导意见》及有关补充规定;
3、报考空中乘务专业要求:
(1)男生身高174-185cm,女生身高162-174cm;
(2)无纹身,面部及着夏装时身体裸露部分无疤痕。
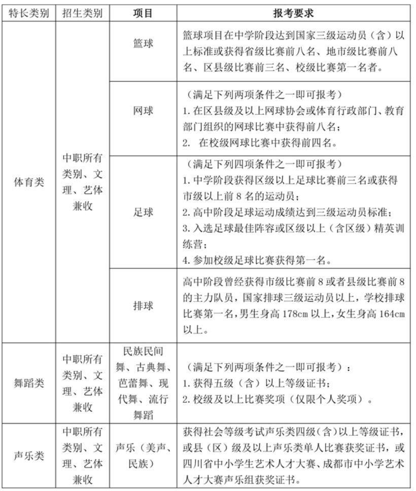
4、特长类考生报考要求:

特别提示:特长生只能选择相同招生类别的一个单招专业填报。体育类特长生着短装身体裸露部位须无纹身。
五、报名办法
2022年高职单招报名实行网上统一填报的方式,分网上报名和学校确认两个阶段。
(一)网上报名
报考考生本人应于2022年3月10日9:00至17日12:00,登录四川省教育考试院网站(https://www.sceea.cn),按要求准确填写有关信息,填报高职单招学校志愿。学校志愿设置为1个,考生须在规定的时间内在网上填报并及时保存。在规定的报名时间内,省教育考试院将实时公布学校志愿填报情况,考生可根据分学校的志愿填报统计信息,结合本人实际,修改或调整学校志愿。逾期不再补报,也不得再变更填报的学校志愿。考生须妥善保管好自已的登录帐户、密码,并对所填报志愿的真实性和准确性负责,因考生疏漏或失误造成的后果,由考生本人承担。
(二)学校确认
考生应于2022年3月19日9:00至23日12:00,登录我院官网(http://www.cdp.edu.cn)进行报名确认并填报专业志愿,同时须通过报名网站缴纳报名考试费130元/人(不接受现场缴费),方可参加学院组织的考试。未在此规定时间内填报专业志愿和缴费的考生,视为自愿放弃高职单招。填报专业志愿时,必须按照我院招生计划填报,不得跨类别填报,具体招生类别见计划表。
(三)资格审核